About Us

Leadership

A team focused on safe operations, consistent quality, and responsible environmental management.

OUR LEADERSHIP

Guiding Sweet Sensations with integrity and consistency

Our leadership team is comprised of a diverse group of individuals whose backgrounds range from banking, mining, transportation, milling and construction.

These skills combine operational experience with a commitment to responsible mining and dependable silica sand supply across South Africa.

SiO₂ leadership and operations
TEAM

Meet the people behind the operation

Graham Rogers

General Manager

Oversees day-to-day site operations, coordinates management teams, and ensures production targets, quality standards, and regulatory requirements are consistently met.

Andre Furby

Safety Officer

Implements and monitors health and safety systems, conducts risk assessments and inspections, and ensures compliance with occupational safety regulations across all site activities.

George Mzotho

Admin Officer

Manages administrative functions including documentation, reporting, scheduling, and internal coordination to support smooth and efficient site operations.

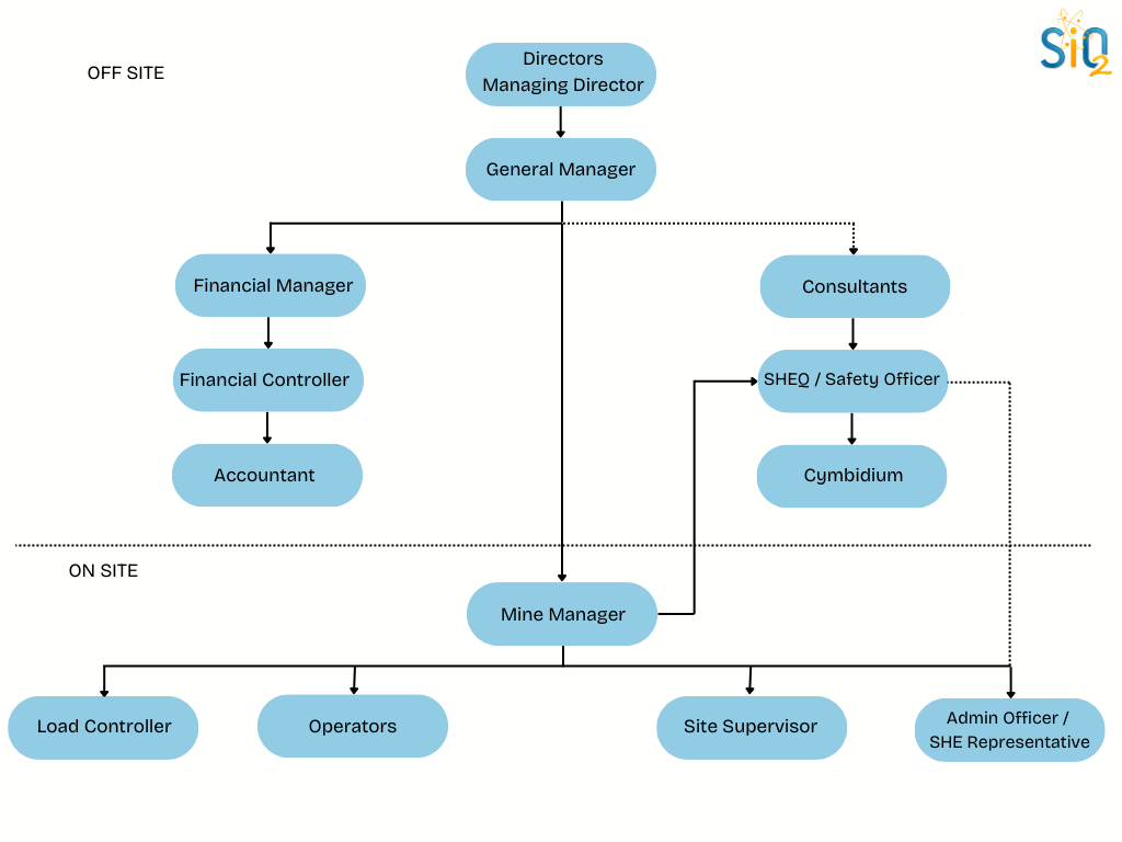
SITE MANAGEMENT

Organogram

Off-site and on-site roles supporting safe operations and reliable supply.

Site Management Organogram
Site Management Organogram showing off-site and on-site roles

What we hold ourselves to

Leadership standards that guide daily operations.

Safety First

Consistent controls that protect people, equipment, and communities.

Responsible Mining

Environmental stewardship and compliance in every operational step.

Quality Consistency

Reliable grading/testing aligned with customer requirements.